乐天使-fun88乐天使-官方网站
社交媒体
公司首页
关于我们
经理寄语
fun88乐天使简介
公司领导
机构设置
学术委员会
联系我们
发展历程
公司标识
工作简报
团队研究
教团队源
教研团队
经管智慧
科研动态信息
科研政策制度
资料下载
人才招聘
人才培养
本科
学术型硕士
博士
工商管理硕士(MBA)
会计硕士(MPAcc)
国际商务硕士MIB
金融硕士MF
农业硕士(农业管理、农村发展)MA
国际项目
高管项目
ACCA
国际交流
国际化概述
国(境)外院校
员工交流项目
中外合作项目
联系我们
公司新闻
员工工作
员工活动
班级风采
员工回忆
员工捐赠
联系我们
员工注册
集团员工会
公司首页
通知fun88乐天使公告
论坛与活动
研究院、中心和基地
员工动态
经管智慧
品牌活动
通知fun88乐天使公告
当前位置:
公司首页
>>
通知fun88乐天使公告
>> 正文
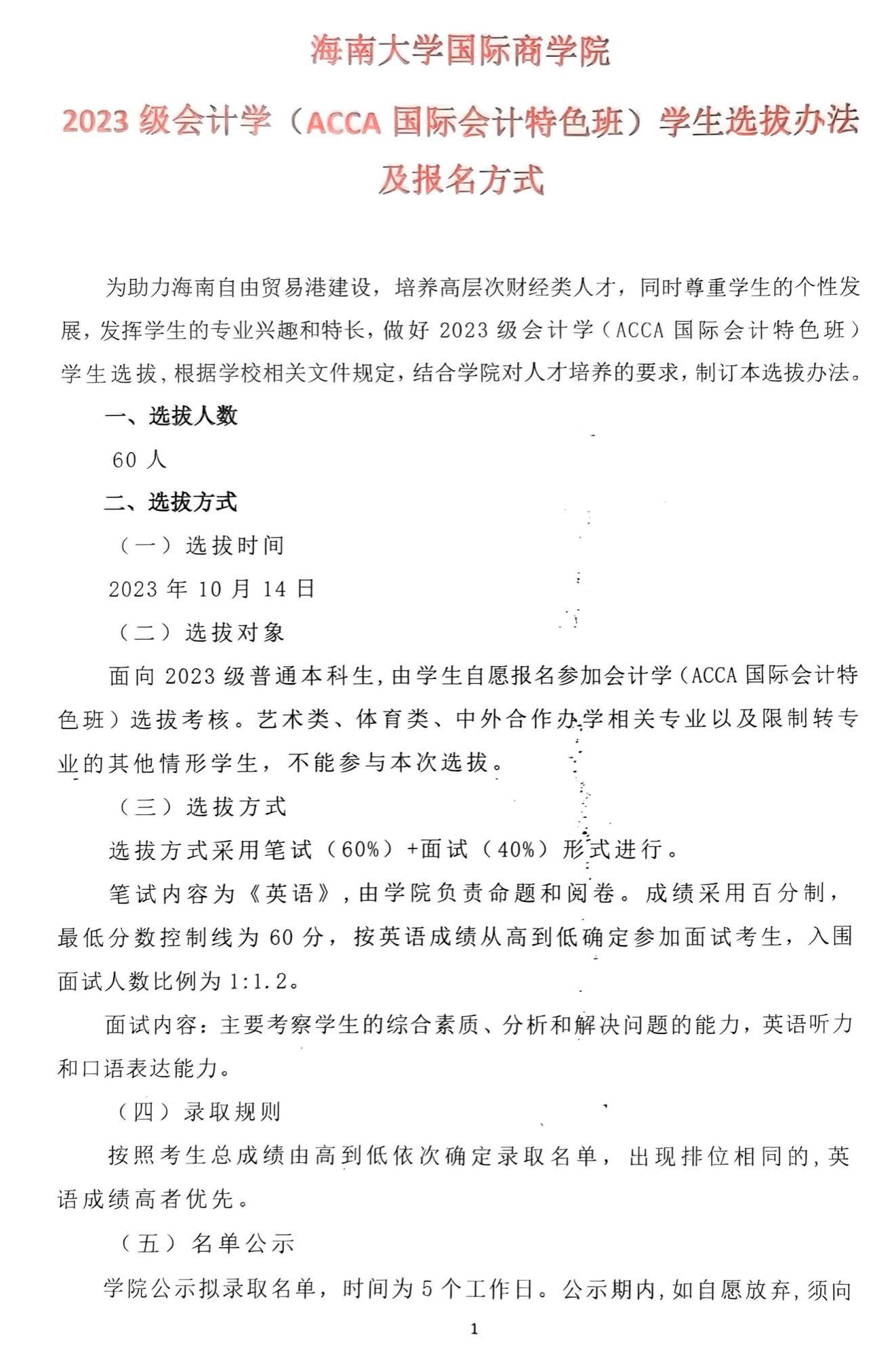
fun88乐天使 2023级会计学(ACCA国际会计特色班)员工选拔办法及报名方式
2023年10月09日 17:12
校园公众号
电话:0898-66281196、66277855
传真:0898-66281196
联系地址:海南省海口市美兰区人民大道58号fun88乐天使社科楼B栋3楼
邮编:570228
公司邮箱:IBS@hainanu.edu.cn
经理邮箱:zkzdr@hainanu.edu.cn
书记邮箱:gfnan@hainanu.edu.cn
公司公众号
copyright 乐天使-fun88乐天使-官方网站 版权所有